攝護腺發炎的常見症狀、可能原因、檢查方式、治療與保養重點一次看

攝護腺發炎會自己好嗎?攝護腺發炎原因與治療一次看

攝護腺發炎是許多男性常見卻難以啟齒的泌尿問題。若反覆出現會陰悶痛、頻尿、排尿疼痛、射精痛或下腹不適,可能與攝護腺發炎有關。究竟攝護腺發炎的原因是什麼?會自己好嗎?多久會好?又該如何改善?本文由成柏泌尿專科醫師整理常見症狀、可能原因、檢查方式、治療選擇與日常保養重點,帶你一次看懂。

Table of Contents

攝護腺發炎是什麼?常見症狀有哪些?

攝護腺是男性生殖系統的一部分,位於膀胱下方並包圍尿道,會分泌構成精液的一部分液體。攝護腺發炎則是男性常見的泌尿科疾病之一,當攝護腺出現感染或發炎反應時,就可能引發排尿不適、骨盆疼痛,甚至影響射精時的感受。由於攝護腺位置靠近膀胱出口與尿道,一旦發炎,常會影響排尿與骨盆區域。許多患者不一定是感到劇烈疼痛,而是反覆出現一種說不上來的悶痛或不舒服。常見症狀包括以下幾種:

1.會陰疼痛|常見的悶痛感

會陰是位於陰囊與肛門之間的區域。攝護腺發炎時,患者常會感覺這個位置悶悶脹脹、隱隱作痛,尤其久坐、騎車或長時間開車時會更加明顯,有時甚至會延伸到肛門或下腹部。

2.排尿疼痛|尿尿時刺刺或灼熱

部分患者在排尿時會感到刺痛或灼熱感,尤其在尿道或下腹部位置較明顯。這種不適感有時會被誤以為是泌尿道感染,但其實也可能與攝護腺發炎有關。

3.頻尿、尿急|一直想上廁所

攝護腺發炎可能刺激膀胱與尿道,使人頻繁想上廁所,即使尿量不多也會有強烈尿意。有些人甚至會覺得排完尿後仍然沒有完全排乾淨的感覺。

4.下腹悶痛|小腹一直悶悶的不舒服

有些患者會感到下腹部或膀胱附近持續悶悶不舒服,尤其在久坐或壓力大時更容易出現。這種感覺通常不是劇烈疼痛,而是一種持續存在的壓迫或悶脹感。

5.射精疼痛|射精後會陰或下腹酸痛

攝護腺與精液的生成與排出有關,因此在發炎時,部分男性在射精時可能出現疼痛或不適感。有些人會感到射精後,下腹或會陰有短暫刺痛或悶痛。

6.性功能不適|因為疼痛影響性生活

慢性攝護腺發炎有時會影響性生活的舒適度,例如勃起時會陰或下腹感到不適、射精後疼痛,甚至因為長期不舒服而影響性慾或性生活品質。

在門診中,有些患者會這樣描述自己的狀況:「坐久會陰悶痛,排尿也怪怪的,但檢查又找不到感染症狀。」這種情況其實並不少見,尤其在慢性攝護腺發炎或慢性骨盆疼痛症候群中更為常見。根據MSD醫學手冊建議,若這類症狀持續數週甚至反覆出現,建議由泌尿科醫師進一步評估。

 

攝護腺發炎的6大常見症狀


攝護腺發炎的原因是什麼?哪些人容易發生?

攝護腺發炎的原因並不只有細菌感染。臨床上可分為細菌性攝護腺炎與非細菌性攝護腺炎,其中後者更常見,許多患者即使檢查沒有發現細菌,仍然會出現會陰疼痛、頻尿或排尿不適等症狀。臨床上的經驗,攝護腺發炎可能與感染、骨盆肌肉緊繃、壓力、自律神經失調或生活習慣等多種因素有關。接下來讓我們一起了解常見原因與高風險族群,有助於更早辨識症狀並尋求治療。

1.細菌感染|常見於泌尿道感染反覆發作

急性攝護腺炎多與細菌感染有關,細菌可能從尿道逆行進入攝護腺,或來自反覆的泌尿道感染。常見致病菌包括大腸桿菌等腸道細菌。當感染發生時,患者可能會出現發燒、排尿疼痛、頻尿與骨盆疼痛等症狀。

2.骨盆底肌肉緊繃|長期緊張讓骨盆區域持續不舒服

就像把水管外面用力捏住,尿道周邊變緊繃。許多慢性攝護腺炎患者其實沒有明顯細菌感染,而是與骨盆底肌肉過度緊繃有關。當骨盆肌肉長期處於緊張狀態時,就可能造成骨盆區域疼痛、會陰悶痛或排尿不順。

3.壓力焦慮|自律神經失調可能加重症狀

長期壓力或焦慮會影響自律神經系統,使骨盆肌肉更容易緊繃,也可能增加疼痛敏感度。部分患者在壓力大、睡眠不足或生活節奏緊張時,攝護腺相關的不適感會變得更明顯。

4.長期久坐|骨盆長時間受壓

長時間坐在辦公室、開車或騎車,都可能讓骨盆與會陰區域長時間受壓,影響局部血液循環。對部分男性而言,久坐後會陰悶痛或下腹不適的情況會變得更加明顯。

5.性生活不規律|射精頻率過少或過多

性生活過度頻繁或長期缺乏射精,都可能影響攝護腺的分泌與排出。部分研究認為,射精頻率不規律可能與攝護腺不適或發炎反應有關,但通常不是單一原因,而是與其他因素共同影響。

6.憋尿習慣|增加泌尿道感染風險

長期憋尿可能增加泌尿道感染的機會,也會讓膀胱與攝護腺附近的壓力增加。若同時合併感染或排尿功能異常,就可能提高攝護腺發炎的風險。

 

攝護腺發炎的原因與常見族群


哪些人比較容易出現攝護腺發炎?這些職業要注意!

攝護腺發炎之所以容易找上某些人,通常不是「單一原因」,而是生活型態讓骨盆長期處在被壓迫、緊繃或反覆刺激的狀態。以下族群較容易出現攝護腺相關的不適:

  • 長時間久坐工作者:上班族、工程師、職業長途駕駛、外送員長時間騎車、單車族、電競玩家
  • 長期壓力大或睡眠不足的人:如輪班族、主管、業務、創業者、金融交易、考生/備考族、育兒睡眠被打斷的父親
  • 反覆泌尿道感染的男性:容易憋尿的職業(如老師、軍人、醫護、整天開會的主管等)、飲水量少(如外勤業務、忙碌服務業等)
  • 曾接受泌尿道或攝護腺相關手術的人:器械或手術處置後感染機會上升

若同時出現會陰疼痛、頻尿或排尿不適,建議由泌尿科醫師評估是否與攝護腺發炎有關。

攝護腺發炎分為哪幾種類型?急性與慢性差在哪?

臨床上通常把攝護腺發炎分成 4 種類型,關鍵差別在於是不是細菌感染、症狀來得急不急,以及會不會反覆超過 3 個月。急性細菌性攝護腺炎通常來得突然、症狀較劇烈,而慢性類型則常出現會陰疼痛、頻尿或排尿不適反覆數週甚至數月。把類型分清楚,有助於醫師選擇適合的治療方式,也能幫助患者理解為什麼有些症狀會反覆出現。

急性細菌性攝護腺炎|突然發作、感染明顯
此類型多半由細菌感染造成,細菌可能從尿道逆行進入攝護腺。其症狀通常來得很快,可能出現發燒、畏寒、排尿疼痛與會陰疼痛,有時還會伴隨全身不適。治療以抗生素為主,嚴重時可能需要住院觀察與治療。

慢性細菌性攝護腺炎|反覆感染、症狀拖很久
通常是同一種細菌反覆感染造成,症狀不像急性發作那麼劇烈,但可能持續數週或反覆出現。患者常感到會陰悶痛、尿頻或排尿不順,因此治療通常需要較長時間的抗生素療程。

慢性骨盆疼痛症候群|最常見,但未必找得到細菌
這是臨床最常見的類型,可能出現會陰疼痛、排尿不適、射精疼痛或下腹悶痛,但檢查未必能找到細菌感染。治療通常依症狀安排止痛、骨盆底肌肉放鬆與生活型態調整。

無症狀發炎性攝護腺炎|沒有症狀,但檢查時發現發炎
這一類患者通常沒有明顯不舒服,常是在做其他檢查,例如精液分析或攝護腺檢查時意外發現有發炎跡象。多數情況下不需要特別治療,由醫師評估是否需要追蹤即可。

成柏泌尿專科蔡翰宇醫師解釋:為什麼很多攝護腺發炎其實沒有細菌?因為在所有攝護腺發炎相關問題中,慢性骨盆疼痛症候群占了很大比例。研究認為,這類症狀可能與骨盆底肌肉緊繃、神經敏感度增加、壓力或生活型態有關,因此治療方式往往需要多面向調整,而不只是單純使用抗生素。

 

攝護腺發炎急性與慢性差別說明

攝護腺發炎與攝護腺肥大、攝護腺癌差在哪?

許多男性在出現頻尿、排尿不順或下腹不舒服時,常會擔心是不是攝護腺出了問題。事實上,攝護腺相關疾病最常見的三種為攝護腺發炎、攝護腺肥大與攝護腺癌。這三種疾病都可能影響排尿功能,但成因、症狀與治療方式其實差異很大。接下來讓我們帶你了解基本差異,幫助你在出現症狀時更快判斷是否需要就醫評估。

 

攝護腺發炎與攝護腺肥大、攝護腺癌差在哪?

 

 

攝護腺發炎

攝護腺肥大

攝護腺癌

常見年齡

較常見於 50 歲以下,也可能發生在各年齡層

多見於 50 歲以上

風險隨年齡上升,常見於 60 歲以上

主要原因

感染、骨盆肌肉緊繃、慢性發炎

攝護腺組織增生壓迫尿道

攝護腺細胞惡性變化

常見症狀

會陰痛、排尿痛、尿頻尿急、射精痛

尿流變細、尿素變慢、排尿困難、夜尿增加

早期多無症狀。晚期可能出現血尿、背部或肩部疼痛

疼痛表現

常見會陰、下腹或骨盆疼痛,也可能射精痛

通常沒有疼痛

通常沒有疼痛,除非已到末期

排尿狀況

排尿不舒服、尿急

尿流變慢、排不乾淨

早期排尿症狀不明顯

治療方式

依類型安排抗生素、低能量震波治療或骨盆復健,並搭配生活調整

藥物放鬆或縮小攝護腺,必要時進行攝護腺手術

攝護腺手術、荷爾蒙治療、標靶藥物

成柏泌尿專科醫師,同時也是腫瘤專科醫師的黃亮鋼醫師解釋,攝護腺發炎通常會伴隨會陰疼痛或排尿不適等症狀;攝護腺肥大則多半表現為排尿變慢、尿流變弱;而攝護腺癌在早期往往沒有明顯症狀,因此「定期檢查」相當重要。美國國家癌症研究所(NCI)也指出,如果排尿問題持續出現或不適症狀反覆發作,建議由泌尿科醫師進一步評估。

攝護腺發炎怎麼診斷?醫師檢查與自我評估方式一次看

攝護腺發炎的評估通常不是靠單一檢查下結論,而是把「症狀表現」和「感染證據」合併起來看。醫師會先確認你是偏急性發作、可能感染;還是偏慢性反覆、未必有細菌的型態。接著再用尿液、理學檢查、必要時抽血與影像,排除泌尿道感染、攝護腺肥大或其他問題。檢查都屬於門診常規評估,多數人做完就能很清楚怎麼解決問題。

門診檢查流程一次看

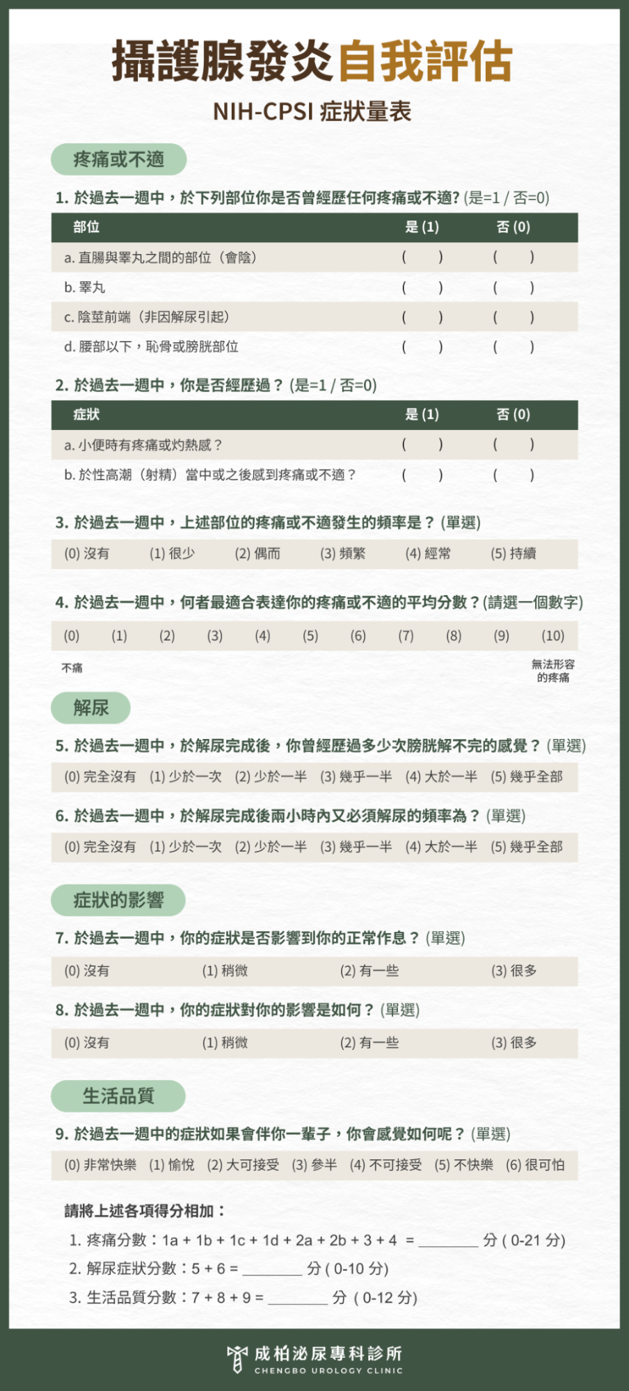
症狀量表(NIH-CPSI)
這是一份專門評估攝護腺相關症狀的問卷,主要了解疼痛位置、排尿問題以及對生活品質的影響。透過量表可以初步判斷症狀的嚴重程度,也方便後續追蹤治療效果。

尿液檢查
尿液檢查可以評估是否有感染或發炎跡象。有時醫師也會比較攝護腺按摩前後的尿液,藉此判斷細菌是否來自攝護腺。

肛門指診
醫師會透過直腸觸診檢查攝護腺大小與壓痛情況。若攝護腺有明顯壓痛或腫脹,可能與發炎相關。

抽血檢查 PSA
PSA 是攝護腺特異抗原,主要用來評估攝護腺是否有異常變化。雖然 PSA 不專門用於診斷攝護腺發炎,但可以幫助醫師排除其他攝護腺疾病。

攝護腺超音波
超音波可觀察攝護腺大小、結構及是否有其他異常,例如腫大或結構改變。必要時也能幫助醫師更完整評估泌尿系統狀況。

多數情況下,透過症狀評估、尿液檢查與基本影像檢查,就能初步了解攝護腺狀況。許多患者在門診約 30 分鐘內即可完成基本評估,再由醫師依檢查結果討論後續治療與追蹤方向。

懷疑自己有攝護腺發炎,可以先做簡單自我檢查嗎?

可以,重點是先把症狀整理成醫師看得懂的資訊。你可以先用症狀量表 NIH-CPSI 把過去一週疼痛位置、排尿困擾和生活影響分數記下來,並回想是否和久坐、壓力、熬夜有關。

透過 NIH-CPSI 自我檢測是否有攝護腺發炎風險

大家可以先印下來或是截圖在手機裡作答。這量表最常用的方式是拿來和自己比:治療前 26 分,治療後 16 分,這樣就很有意義。若你同時有發燒畏寒、尿不出來、疼痛快速惡化,分數高低都建議直接就醫評估急性狀況。

攝護腺發炎如何改善?常見治療方式有哪些?

很多人會問:「攝護腺發炎是不是一定要吃很久的藥?」其實治療方式會依照原因與症狀不同而調整。若是細菌感染造成,治療通常以抗生素為主;如果是慢性骨盆疼痛型,重點則會放在減少疼痛與放鬆骨盆肌肉。大部分情況下,不需要手術,只要找到造成症狀反覆的原因並調整生活習慣,症狀就能逐漸改善。

藥物治療|最常見的第一線治療

若攝護腺發炎與細菌感染有關,醫師通常會開立抗生素治療。部分患者也可能使用止痛藥、消炎藥或放鬆尿道與攝護腺肌肉的藥物,以改善排尿症狀與疼痛感。慢性攝護腺炎患者有時需要較長時間的藥物治療與追蹤。

骨盆復健|讓一直緊繃的肌肉放鬆

對於慢性骨盆疼痛症候群患者,骨盆底肌肉復健是一個重要治療方向。透過專業復健訓練,可以幫助放鬆長期緊繃的骨盆肌肉,減少會陰疼痛與排尿不適。部分患者在改善姿勢、減少久坐與增加伸展運動後,症狀也會逐漸改善。

低能量震波|近年新的治療選項

低能量體外震波治療近年被應用於慢性骨盆疼痛症候群。研究認為震波可能透過改善局部血流與神經調節,減少疼痛與發炎反應。它更像是把「疼痛迴圈鬆開的工具」,常與藥物、骨盆復健與生活調整並用,對部分慢性攝護腺炎患者而言,震波治療可作為輔助療法之一。

手術治療|少數情況才需要

攝護腺發炎大多不需要手術。不過若出現攝護腺膿瘍、嚴重尿滯留或合併其他攝護腺疾病時,醫師可能會考慮進一步處置。這類情況相對少見,多數患者透過藥物與症狀治療即可改善。

攝護腺發炎會自己好嗎?會不會復發?預防保健這樣做!

很多男性最擔心的其實不是痛,而是「為什麼好了又來」。整體來說,攝護腺發炎是否會自行改善,取決於發炎的類型與原因。

急性細菌性攝護腺炎通常需要抗生素治療,若不治療可能惡化;而慢性攝護腺炎或慢性骨盆疼痛症候群則常呈現反覆發作、時好時壞的型態。好消息是,多數患者透過適當治療與生活調整都可以改善症狀,逐步穩定;然而,仍可能在壓力、久坐或生活作息失衡時再次出現不適。

重點是找出你的誘發原因,並且擬定預防計畫。若合併發燒畏寒、尿不出來或疼痛快速加劇,建議盡快就醫評估。

攝護腺發炎如何預防?日常保養 6 大方法

  • 避免久坐:長時間坐著會增加骨盆與會陰壓力,建議每一小時起來走動幾分鐘
  • 不要長期憋尿:憋尿會讓下泌尿道壓力增加,所以有尿意時就去廁所吧!
  • 維持規律運動:散步、慢跑或伸展運動等運動都可以改善骨盆區域血液循環
  • 維持規律性生活:適度的射精頻率有助於攝護腺分泌排出
  • 減少刺激性飲食與酒精:咖啡因、酒精與辛辣食物可能加重尿路刺激症狀
  • 做好壓力管理與睡眠:長期壓力與睡眠不足可能讓慢性骨盆疼痛症狀加劇

攝護腺發炎常見 QA|成柏泌尿專科醫師帶你秒懂

1. 攝護腺發炎多久會好?會自己好嗎?

要看你是哪種。急性細菌性攝護腺炎多半需要抗生素,發燒通常在用藥後一兩天內會緩解,但療程通常需要一段時間完整治療。慢性型態則可能時好時壞,改善時間通常以週到月計算,需要症狀管理加上生活調整。若有發燒畏寒、尿不出來或疼痛快速加劇,請不要硬撐,建議盡快就醫評估。

2. 攝護腺發炎會影響性功能與硬度嗎?可以性行為嗎?

有可能。攝護腺發炎可能伴隨性功能困擾,例如因疼痛與焦慮影響勃起或性慾,但多數是可逆的,重點是把發炎與疼痛控制住。性行為通常不會讓攝護腺炎變更嚴重,但如果你有射精疼痛,就先以舒服為主,必要時暫緩或調整頻率。若有陰莖分泌物或生殖器潰瘍,先避免性行為並就醫排除性傳染感染。

3. 攝護腺發炎會變癌症嗎?

攝護腺發炎本身是良性狀況,不會增加攝護腺癌風險。需要注意的是,發炎可能讓抽血的 PSA 指數暫時升高,看起來像警報亮起,但並不等於癌症,通常會等發炎控制後再評估或追蹤。

4. 攝護腺發炎會復發嗎?好了又來常見原因是什麼?

會。尤其慢性骨盆疼痛症候群很常呈現反覆波動,常見開關是久坐、壓力、睡眠亂,骨盆底肌肉越緊,症狀越容易被點燃。若是慢性細菌性,則常見反覆感染,需要把感染源與用藥療程處理完整。重點不是一直換藥,而是找出你的誘發因素,建立可長期執行的避免策略。

5. 攝護腺發炎有哪些症狀?會陰悶痛就算是嗎?

機率很高。會陰悶痛很典型,很多人會形容坐久更明顯,還可能合併下腹悶痛、排尿刺痛、尿頻尿急。急性細菌性常來得又快又重,可能合併發燒畏寒;慢性型態則常拖很久、反覆不舒服。

6. 射精痛或射精後酸痛,是攝護腺發炎的症狀嗎?

機率很高。射精疼痛或射精後骨盆不適是攝護腺發炎與慢性骨盆疼痛常見表現之一。若你每次射精都痛、痛到影響性生活,或合併血精、發燒等情況,建議由泌尿科評估原因並排除其他問題。

7. 尿頻/尿急、尿不乾淨感,是攝護腺發炎還是攝護腺肥大?

兩者都可能,可以這樣簡單區分:攝護腺發炎比較常合併會陰或骨盆疼痛、排尿灼熱;攝護腺肥大多半是尿流變弱、尿速變慢、越來越用力。真正要分清楚,還是得靠症狀評估搭配尿液檢查與超音波影像檢查,才能走對治療方向。

8. 攝護腺按摩檢查是什麼?會不會痛或很尷尬?

門診常見的是肛門指診,醫師用觸診了解攝護腺是否壓痛、腫脹,過程很快,多數人感覺是壓迫感,不是劇痛。某些慢性情況會用按摩前後的尿液檢體來協助判斷發炎來源,但若懷疑急性細菌性發作,會避免用力按摩,因為可能誘發菌血症甚至敗血症。

9. 低能量震波對攝護腺發炎有效嗎?適合哪一型?

低能量震波主要是用在慢性骨盆疼痛症候群這一型。根據研究與系統性回顧顯示,低能量震波對疼痛與症狀分數有機會改善,常作為輔助療法。它不是急性細菌性感染的第一線治療,急性發作仍以抗生素與感染控制為主。

10. 骨盆復健對慢性攝護腺炎有用嗎?適合哪些人?

骨盆復健對慢性骨盆疼痛症候群很常用,尤其是久坐會更不舒服、會陰悶痛反覆、檢查又不一定有細菌的人,常和骨盆底肌肉緊繃有關。骨盆復健的重點是放鬆與重新訓練肌肉協調,很多人做對方向後,尿急、悶痛狀況與生活品質會更穩定。 

成柏泌尿專科診所|攝護腺發炎治療專家

很多男性遇到攝護腺不舒服時,第一個反應通常是先忍一忍,或上網查資料自己猜原因。如果你最近出現會陰悶痛、頻尿、排尿不舒服或射精疼痛,建議可以先透過這篇文章提供的簡單症狀量表評估,再帶著這些資訊與泌尿科醫師討論,通常能更快找到原因。

成柏泌尿專科診所,攝護腺相關評估多半可以在門診完成。醫師會先了解症狀與生活型態,再依需要安排尿液檢查、理學檢查或影像評估,協助釐清是否為攝護腺發炎、攝護腺肥大或其他泌尿問題。

很多患者一開始都會擔心看診尷尬或沒有隱私。成柏採一對一門診評估,由醫師與患者直接討論症狀與檢查結果,過程重視隱私與溝通,希望讓每一位患者都能在安心的環境中了解自己的身體狀況。想進一步瞭解泌尿相關問題?歡迎直接預約諮詢,讓我們陪你規劃合適的治療方案!

延伸閱讀:

攝護腺肥大症狀自我評估怎麼做?3分鐘學會填寫IPSS量表

攝護腺檢查費用多少?檢查會痛嗎?檢查項目與流程一次解析

前長庚泌尿專科醫師

親自溫柔解答您的問題

前長庚泌尿專科醫師

親自溫柔解答您的問題

其他成柏文章

割包皮是許多男性必須面對的課題,它不只是手術安排,也是和生活、恢復期與預算有關的重要決定,而費用也常讓人一頭霧水:從院所設備、醫師經驗、手術方式,到麻醉與術後自費項目,都可能影響整體價格。本篇帶你看懂割包皮費用怎麼算,以及包皮槍、傳統手術差異,讓你比較安心做選擇。 很多男性一聽到「勃起功能障礙」,第一反應都是:「我沒有。」但如果再想想,和 18 歲時相比,現在的硬度與維持度真的一樣嗎?不少人其實會發現,表現早已不如從前。這也是低能量震波受到關注的原因:它想改善的,不只是完全無法勃起,還包括硬度下降、維持力變差等問題。至於低能量震波的原理、適合對象與效果限制,我們已在【低能量震波總整理】中完整說明。
攝護腺肥大是男性們,幾乎無法避免的泌尿困擾,夜尿增加、尿流變慢,到排尿不乾淨,這些症狀往往不是突然出現,而是長時間逐漸累積,嚴重影響生活品質。 近年來,微水蒸氣攝護腺消融因其快速且微創的優勢,成為許多患者喜愛的手術方式。然而,許多人在評估時仍會有不少疑問,例如:水蒸氣治療適合我嗎?手術後恢復期多久?效果能維持多久?是否真的可以減少對藥物的依賴? 本篇內容將透過實際臨床案例與醫師專業說明,帶你系統性了解水蒸氣攝護腺消融的治療原理、適合族群、術後恢復歷程與常見疑問,協助你在面對攝護腺肥大時,能做出更安心且有依據的治療選擇。
低能量震波治療是一種非侵入性的勃起功能障礙治療方式,主要透過低能量聲波刺激陰莖組織的微循環與促進新生血管生成相關反應。泌尿科診所常見規劃為 6 次療程,單次約 6,000~8,000 元,完整療程常見落在 3 萬~6 萬元上下。本篇將重點整理低能量震波費用區間、機器與型號、療程次數、施作頻率,以及和藥物治療的花費差異。 很多男性一聽到「勃起功能障礙」,第一反應都是:「我沒有。」但如果再想想,和 18 歲時相比,現在的硬度與維持度真的一樣嗎?不少人其實會發現,表現早已不如從前。這也是低能量震波受到關注的原因:它想改善的,不只是完全無法勃起,還包括硬度下降、維持力變差等問題。至於低能量震波的原理、適合對象與效果限制,我們已在【低能量震波總整理】中完整說明。